学校主页
首页
学院概况
学院简介
学院领导
机构设置
工作委员会
办事流程
历史沿革
师资队伍
计算机科学与工程系
软件工程系
人工智能系
实验中心
人才招聘
诚聘英才
联系我们
人才培养
本科生培养
研究生培养
科学研究
学科平台
科研项目
科研成果
科研团队
学术交流
学生工作
学工队伍
学工动态
就业工作
青年榜样
品牌活动
团委工作
规章制度
文档下载
创新创业
竞赛组织
大创项目
双创成果
特色活动
党建工作
党建动态
支部生活
特色阵地
校友工作
首页
学院概况
学院简介
学院领导
机构设置
工作委员会
办事流程
历史沿革
师资队伍
计算机科学与工程系
软件工程系
人工智能系
实验中心
人才招聘
诚聘英才
联系我们
人才培养
本科生培养
研究生培养
科学研究
学科平台
科研项目
科研成果
科研团队
学术交流
学生工作
学工队伍
学工动态
就业工作
青年榜样
品牌活动
团委工作
规章制度
文档下载
创新创业
竞赛组织
大创项目
双创成果
特色活动
党建工作
党建动态
支部生活
特色阵地
校友工作
学校主页
学院概况
学院简介
学院领导
机构设置
工作委员会
发展咨询委员会
学术委员会
学位评定委员会
教学指导委员会
师德师风建设工作领导小组
办事流程
行政党委流程
教学事务流程
科研与研究生事务流程
学生事务流程
历史沿革
学院概况
学院简介
学院领导
机构设置
工作委员会
发展咨询委员会
学术委员会
学位评定委员会
教学指导委员会
师德师风建设工作领导小组
办事流程
行政党委流程
教学事务流程
科研与研究生事务流程
学生事务流程
历史沿革
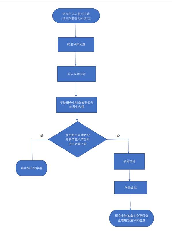
科研与研究生事务流程
首页
>
学院概况
>
办事流程
>
科研与研究生事务流程
>
正文
转导师申请流程
作者:李静
发布时间:2026-04-01
浏览:次